请先 登录后发表评论 ~
即将删除域名推荐:泰信诺txn.com、三杂0uw.com、吃了么clm.com.cn等,今起可预订
Lucky售出域名GPT.com.cn
315揭露GEO虚假‘喂养’套路:官网成流量入口主阵地,AI生成答案更可靠,品牌公信力再升级
国家知识产权局出台《标准相关发明专利申请审查指南》
官方公告:软件著作权登记启用全新申请表格!软著审查全面升级,迈入精细化审核新阶段!
以爱为名 ,相知互协;22(二十二)是天使之数!
爱名网与杭州电子商务研究院联合创办“爱名奖AMAWARDS”
ePower企服引擎,助力数字化转型第一步
哇塞,9块9注册.CN,还有积分抽奖活动
蚂蚁集团AGI战略产品“灵光”上线,官网域名lingguang.com彰显巨头域名布局眼光
中国雅江集团低调收购cyj.com等一套域名
推荐一款 “神奇”的建站工具,人人都会用!
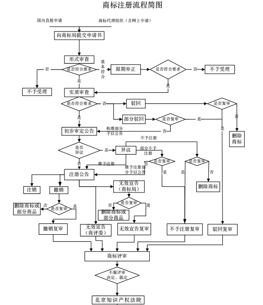
商标局取消纸质证书,商标全面迈入电子化时代!
ePower商标智能申报系统,有哪些强大功能?
后疫情时代,搭建域名服务平台,开启副业!
现在参与!立即领取1000元建站补贴!
请先 登录后发表评论~
关注我们
长按下方图片「识别二维码」关注公众号
长按屏幕识别二维码
打开手机扫描二维码
友情链接:
请先 登录后发表评论 ~