2021年1月1日起我国商标注册申请将适用《商标注册用商品和服务国际分类》新规
今日国家知识产权局商标局中国商标网发布通知:
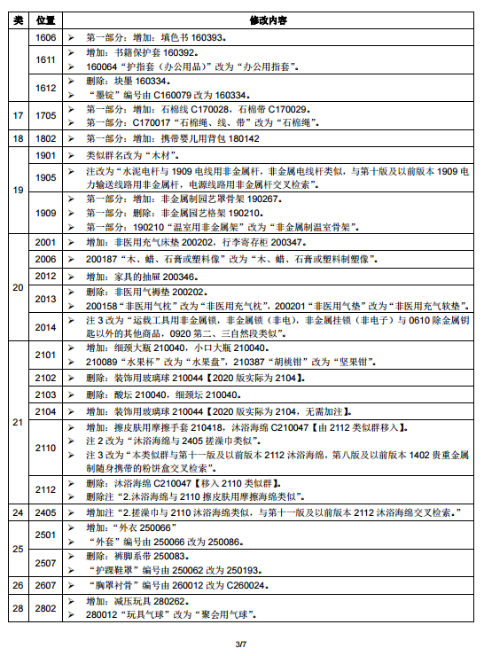
根据世界知识产权组织的要求,尼斯联盟各成员国将于2021年1月1日起正式使用《商标注册用商品和服务国际分类》(即尼斯分类)第十一版2021文本。申请日为2021年1月1日及以后的商标注册申请,在进行商品服务项目分类时适用尼斯分类新版本,申请日在此之前的商标注册申请适用尼斯分类原版本。以尼斯分类为基础,我局对《类似商品和服务区分表》作了相应调整,现将尼斯分类与《类似商品和服务区分表》的修改内容一并予以公布。
国家知识产权局商标局
2019年12月28日







请先 登录后发表评论 ~